公會介紹
沿革史
公會章程
組織圖
訊息公告
幹部名單
理事長
理監事
調解委員會
顧問
會員名冊
活動成果
下載專區
聯絡我們
訊息公告
租賃汽車違反道路交通管理處罰條例第21條無照駕駛違規說明案
115年小客車公會國內外旅遊
高公局eTag餘額退費
近期有代辦業者於網頁宣稱「代辦吊扣牌照,免繳回牌照即可起算扣牌期」等說法誤導民眾一案。
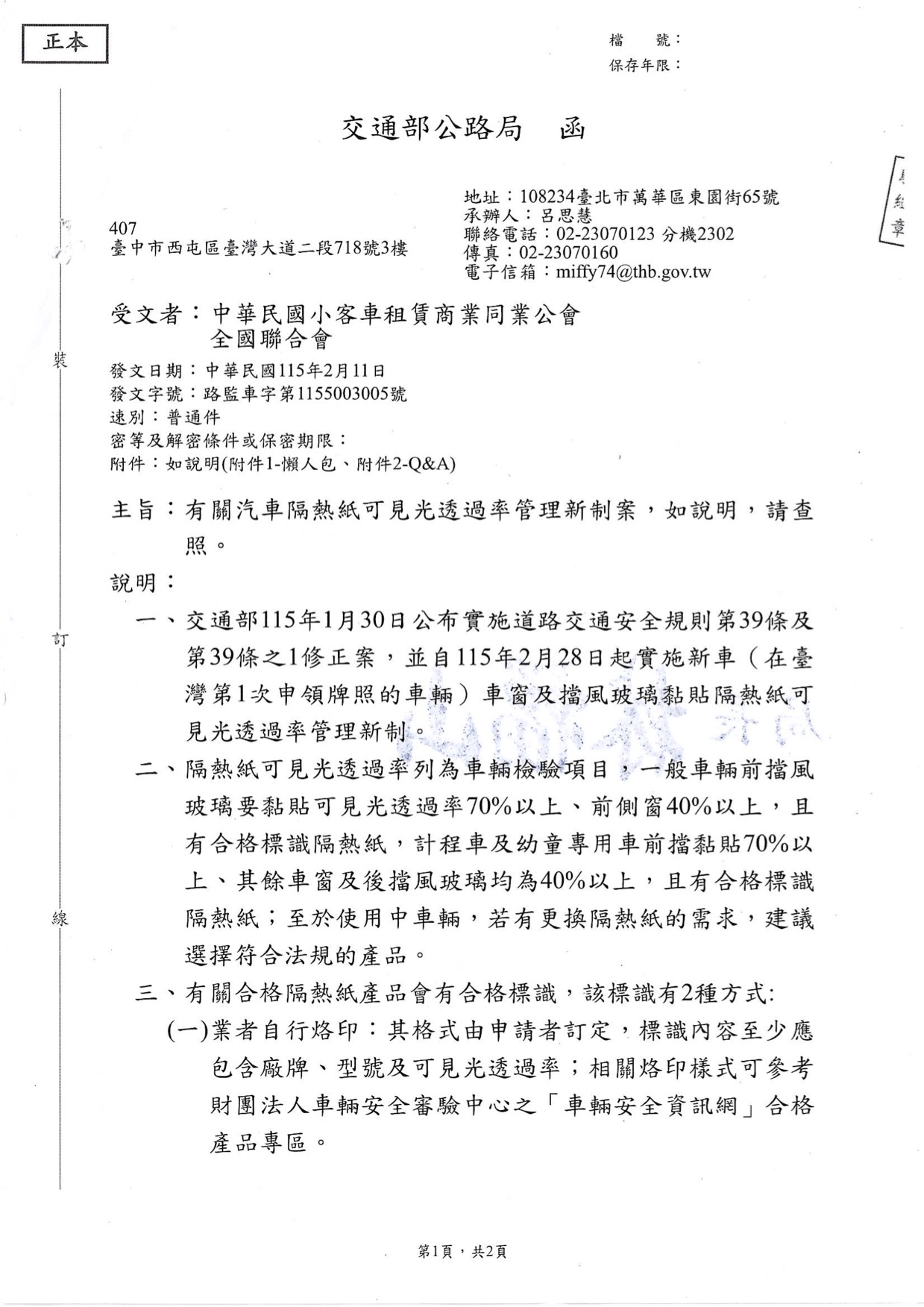
交通部公路局函-有關汽⾞隔熱紙可⾒光透過率管理新制案
反歧視法草案
駕照驗證卡
本會第六屆第⼀次會員代表⼤會改選理、監事,理事長及常務監事案暨本會115年度常年會費收費標準。
駐印度代表處請公路局轉達業者資訊
第五屆第⼗⼀次理監事會議記錄
dm: - A3: 1131100000000005000000000193001041000000 -isP1: - - False
訊息公告
交通部公路局函-有關汽⾞隔熱紙可⾒光透過率管理新制案
交通部公路局函
Top
最新訊息
活動看板
幹部名單
會員名單
下載專區
聯絡我們
地址:
臺中市西屯區台灣大道二段718號3樓
電話:
04-23146969
©2026
臺中市小客車租賃商業同業公會
visitor
291252
Design By TaiwanCloud